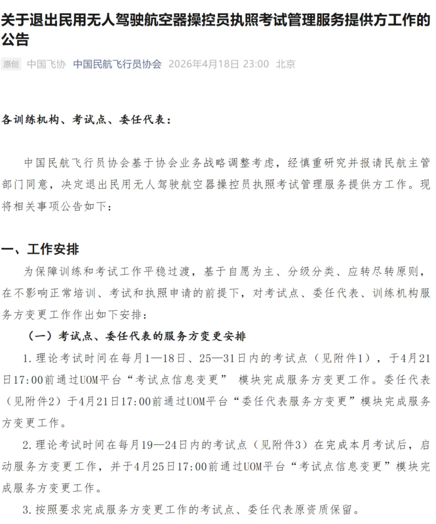
中国民航飞行员协会昨日晚间发布公告,宣布退出民用无人驾驶航空器操控员执照考试管理服务提供方工作。此前通过飞协申请资质的无人机训练机构可以自愿选择流转至其他服务方,于4月27日17:00前将意向服务方文件(见附件4)通过电子邮件发送至chalpa@chalpa.net。这是继 2025 年 5 月大疆创新(UTC)退出后,行业考试服务格局的第二次重大变动,标志着无人机执照培训与考试体系正式进入 “三足鼎立” 的新阶段。对于全国数千家无人机培训机构而言,这不仅是一次服务方的变更,更是关乎生存与发展的关键抉择。






背景资料:飞标司于2021年底公布《民用无人机操控员执照考试 管理服务提供方制度实施办法》(以下简称办法),已于2022年1月1日开始实行。
“办法”规定,民航局飞行标准司(以下简称飞标司)督导建立服务方委员会(以下简称委员会) ,并通过委员会管理考试的组织和实施工作。委员会成员由服务方代表和独立的民航局无人机人员资质专家组成员组成。下设秘书 处负责委员会日常管理事务。
全国性协会或者企事业法人可以书面形式向飞标司提出申请申请成为考试服务方,并由委员会按照《民用无人机驾驶员执照考试管理服务提供方进入和退出管理办法》评估新增服务方申请,并报飞标司核准。相关申请单位应具有在全国范围内开展培训单位评估、组织实施考试等方面的经验和能力,并具有不少于50个自有或协议执照培训单位,不少于5个符合执照考试点要求的候选考试点。服务方采取清单制向公众公布并由飞标司管理。
获批准的服务方设置的考点采取清单制向公众公布并由飞标司管理,考试员由飞标司直接聘任和解聘。考点负责处理个人用户报名并提供相应咨询服务,协助协议报名用户对接UOM考试系统,在服务方的监督和支持下具体组织实施考试,包括场地和空域协调、维护考试秩序和协助处理违规情况等。

根据飞协公告,此次退出并非突然关停,而是设置了明确的过渡期与详细安排,确保行业业务不受影响。核心时间节点:
- 4 月 21 日 – 27 日:各考试点、委任代表和训练机构分批完成服务方变更。
- 4 月 27 日 17:00 前:所有训练机构必须提交意向文件,选定新的服务方。
具体流转安排:
1.考试点变更:按理论考试时间分两批完成平台信息切换,确保考生考试流程不受干扰。
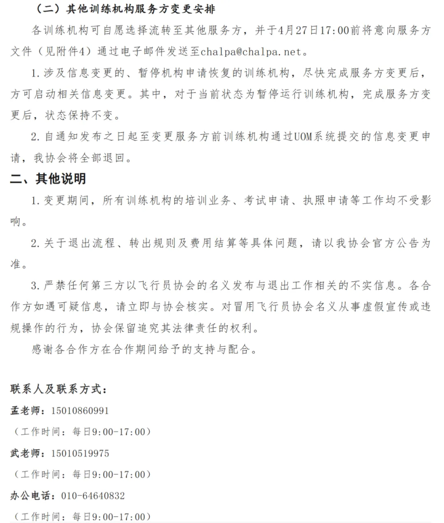
2.机构选择:原飞协合作的训练机构需自愿选择并流转至剩余三家官方服务方,且必须在截止日期前提交书面意向至飞协指定邮箱。
3.业务保障:在整个变更期间,培训、考试及执照申请业务正常办理,民航局 UOM 系统持续运行。
此次调整后,国内无人机执照考试管理服务提供方已从最高峰时期的”一企四协会”(大疆、飞协、AOPA、地理信息协会、航空运输协会)五家主体,缩减至仅剩三家协会。


多项政策新规 加速无人机培训机构洗牌
4月16日,民航局发布《民用中小型无人驾驶航空器操控员训练安全运行指南(试行)(征求意见稿)》,以《无人驾驶航空器飞行管理暂行条例》为上位依据,聚焦规范训练、防范风险、保障安全三大核心,为低空经济安全运行划定清晰红线 。新规对中型无人机训练提出系列硬性要求,培训机构需提前布局,避免合规风险。
一、机型与资质:合规是训练的基础门槛
1. 机型合规是核心前提
小型无人机训练仅需符合产品质量法规及强制性国家标准;
中型无人机(最大起飞重量≤150kg)必须取得民航适航许可(含型号合格证、生产许可、单机适航证),无适航资质严禁用于执照训练 。
2. 机构资质缺一不可
需配备持有效教员等级执照的全职无人机教员、≥2600㎡合规训练场地(不设楼顶、远离人员密集区)、完成无人机实名登记并按规定投保责任险,同时取得单位性质机构运营合格证,建立完善的应急程序与响应预案(覆盖失控、空情、消防、伤害处置等全场景) 。
二、设备与场地:精准划设安全区域
1. 训练设备强制达标
通信链路需符合C2无线电规定,优先安装紧急避让/降落设备,接入无人机云系统/运行控制系统并配置电子围栏,确保飞行数据加密存证、防篡改 。
2. 场地分区严格规范
旋翼视距内训练区:异常区≥48m×36m,应急距≥12m;
旋翼超视距训练区:飞行区≥60m×60m,异常区外扩≥25m;
飞机/动力升空器训练区:飞行区≥750m×400m×80m,异常区外扩≥225m;
邻近居住区须设地面风险缓冲区,宽度不低于最大飞行真高 。
三、中型机合规:提前布局规避停训风险
现阶段培训机构的核心任务是中型机适航审定前置筹备:
1. 立即全面盘点训练机。所有中型机均需启动适航流程,对照《中型民用无人驾驶航空器系统适航标准及符合性指导材料(试行)》(民航适函〔2024〕52号)准备材料 ;
2. 未完成适航取证前,暂停中型机执照训练。优先用合规小型机开展基础课程;
3. 预留充足筹备周期。适航审定流程较长,建议提前3个月启动准备,防止正式实施后出现停训整改 。
四、训练全流程:严守标准筑牢安全防线
1. 训练顺序严格遵循先理论→再模拟→后实飞,总时长必须满足大纲要求,确保学员知识与实操能力双达标 ;
2. 每次训练执行预先准备→飞行前检查→飞行实施→飞行后讲评四步走,教员全程负责安全管控,实行一人一机制度,禁止在移动载体上操控 ;
3. 强化安全防护,训练设备防护装置≥1.5m,锂电池、油料单独隔离存放并配备灭火器材,从硬件到操作全维度规避风险 。
新规落地标志着无人机训练行业进入合规化、标准化新阶段。把握适航认证核心要求,提前布局合规体系,才能在低空经济浪潮中站稳脚跟,为行业安全发展筑牢根基。
航拍网www.hangpai.org 综合自网络

航拍网



器材推荐
展会赛事
无人机资质申请教程
飞行管控